依据《高等教育自学考试暂行条例》(国发〔1988〕15号)、《中华人民共和国行政许可法》、《湖南省行政程序规定》、《湖南省高等教育自学考试委员会关于印发<湖南省高等教育自学考试考籍管理工作细则>的通知》等相关文件规定,对补办“毕业证明书”和“毕业生登记表证明”做出以下规定。
一、查询方式:登录湖南省高等教育自学考试自助服务系统(以下简称自助服务系统)http://zikao.hneao.cn/net/查询。
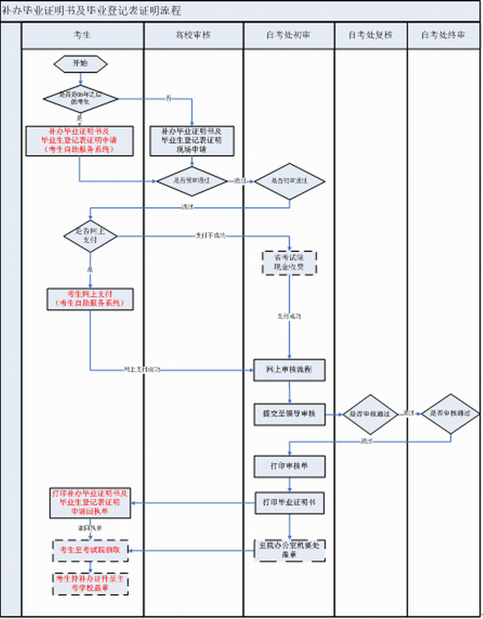
二、办理时间:
省自考办集中审理时间为考生缴费后3至5个工作日(不包括主考公司审核时间及盖章时间)。
三、办理流程:不包含学历文凭证书、“三沟通”证书、中专证书(以上按原办法办理)。
1.网上申请:2006年之后(含2006年)毕业的考生直接登录自助服务系统填写“补办毕业证申请单”并提交师大继续教育公司进行审核。(补办毕业生登记表的须先电话落实遗失原因)。[2006年之前的考生需先到师大档案馆(师大里仁楼三楼)复印毕业生花名册后,携带相关材料到师大继续教育公司106办公室(电话88872080)申请,并进行网上提交]
2.网上缴费:自助服务系统显示公司审核和省自考处初审通过后,考生进行网上支付(收费180元,依据湘价教〔2013〕9号文件)。2006年之前毕业的考生,可携带第四条相关材料先到湖南省教育考试院考213办公室(地址:长沙市岳麓区潇湘中路271号)审核,审核后凭开具的缴费单后到财务室(232)现场缴费办理。
3.查询领取:网上支付成功后,如果查询审核状态是“自考处终审通过”,则可以在此界面打印《回执单》并准备好《补办申请单》的注意事项上的相关材料到湖南省教育考试院213办公室领取补办事宜。咨询预约电话:0731-88090373。
4.加盖公章:一定要盖“湖南省高等教育自学考试委员会”公章(贴了相片的地方需要加盖钢印),并且还要到公司加盖公司公章(请先到师大继续教育公司106办公室开具介绍信,持介绍信到师大校办盖章),缺任何一个公章的遗失补办无效。
四、相关材料:以下如委托他人代办需要出具亲笔签字的委托书原件和被委托人有效证件原件留存复印件。
(1)毕业证书原件遗失:
a.携带毕业生登记表原件(或加盖用人单位人事部门档案专用公章的复印件),留存复印件;
b.2006年之前毕业的考生需先到师大档案馆(师大里仁楼三楼)复印毕业生花名册;
c.提供免冠寸照一张(2006年开始,自助服务系统中有相片的不需要提供);
d.出示有效证件,验证原件,留存复印件;
(2)毕业生登记表(档案)遗失:补办前提需要落实如何遗失。(电话88872080)
a.携带毕业证原件(留存复印件);
b. 2006年之前毕业的考生需先到师大档案馆(师大里仁楼三楼)复印毕业生花名册;
c.提供免冠寸照一张(2006年开始,自助服务系统中有相片的不需要提供);
d.出示有效证件,验证原件,留存复印件;
(3)毕业证书原件及毕业生登记表(档案)均遗失:补办前提需要落实如何遗失。
a.携带毕业证复印件和毕业生登记表复印件(非必要,但需根据实际情况提供说明);
b. 2006年之前毕业的考生需先到师大档案馆(师大里仁楼三楼)复印毕业生花名册;
c.提供免冠寸照两张(2006年开始,自助服务系统中有相片的不需要提供);
d.出示有效证件,验证原件,留存复印件。
湖南省高等教育自学考试毕业证明书和毕业生登记表证明书办理流程图

